吉林公布松原致18死“10·4”道路交通事故调查报告(附报告全文)
2021-04-25 22:03来源:中国道路运输网
4月24日,吉林省应急管理厅网站公布松原市“10·4”重大道路交通事故调查报告。2020年10月4日5时30分许,在吉林省松原市境内514省道(松哈线松原至长春岭段)39公里处发生一起轻型仓栅式货车撞至前方同向行驶的四轮拖拉机拖带的挂车尾部后驶入对向车道,与对面驶来的轻型栏板式货车(核载5人,实载16人)相撞的重大道路交通事故,造成18人死亡、1人受伤,直接经济损失606.1万元。事故调查组认定,该起交通事故是一起重大生产安全责任事故。
报告显示,涉案吉A1E19W号货车,为今麦郎饮品(长春)有限公司装载800件软化纯净水的运输车辆。截至事发时,该车有1条已处理违法记录。经技术鉴定,该车属于非法改装车。经调查认定,事故直接原因是吉A1E19W号货车司机因疲劳驾驶且当时为凌晨阴天,光线较暗,未能及时发现前方同向四轮拖拉机拖带的无尾灯无反光标识的挂车,采取措施不当,发生追尾碰撞后驶入对向车道,与相对方向吉JMK350号货车发生碰撞。
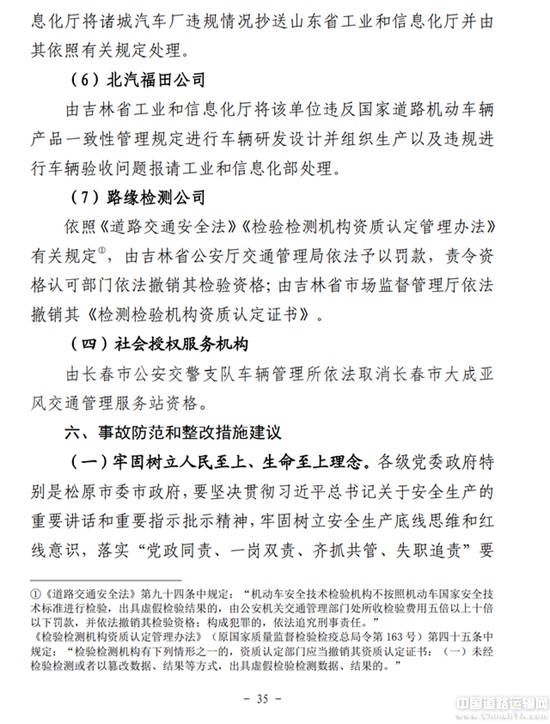
调查组建议,对事故发生负主要责任并涉嫌交通肇事罪的货车司机,鉴于在事故中死亡,免于追究刑事责任。对今麦郎(长春)公司,依照《安全生产法》《生产安全事故罚款处罚规定(试行)》有关规定,由吉林省应急管理厅予以罚款。由河北省应急管理厅对今麦郎饮品公司“4.2米小车软化纯净水直发政策”制定和实施过程中的违法违规问题予以依法处理,并对企业相关制度和政策组织进行全面排查,及时纠正企业违法违规行为,将相关情况反馈吉林省应急管理厅。






































责任编辑:赵雨诗

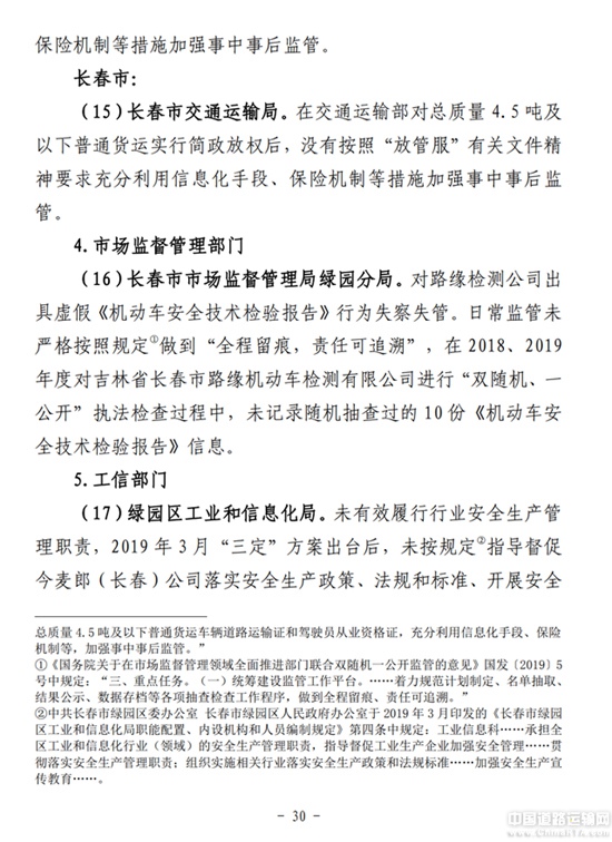
您可能更感兴趣的文章

