11月23日,千方杯·中国互联网交通运输融合创业大赛(简称“创业大赛”)新闻发布会暨颁奖典礼在京召开,发布创业大赛复赛二十强暨十大“最具投资价值”名单。
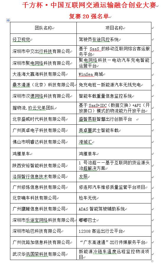
作为2016 中国(小谷围)“互联网+交通运输”创新创业大赛(简称“双创大赛”)的重要组成部分,创业大赛主要由中国交通报社与北京千方科技股份有限公司共同组织。按照大赛组委会统一安排,今年的创业大赛于8月18日正式启动报名,11月8日初评并遴选出近百个项目进入复赛,经过11月21、22日两天的复赛评审后,‘广东高速通’出行传媒服务平台、WinSea商城等二十个项目脱颖而出,成功晋级决赛。

中国交通报社党委书记、社长蔡玉贺主持新闻发布会
新闻发布会由中国交通报社社长蔡玉贺主持。交通运输部总工程师周伟,交通运输部公路科学研究院总工程师王笑京,北京交通委员会副主任李晓松,2016中国(小谷围)“互联网+交通运输”创新创业大赛组委会副秘书长、广东岭南通股份有限公司董事长谢振东,北京千方科技股份有限公司董事长夏曙东等领导嘉宾出席新闻发布会。

交通运输部总工程师周伟发表致辞
蔡玉贺代表中国交通报社感谢相关机构和人士对创业大赛、对报社的信赖与支持。他表示,双创大赛的持续推进,再次展示了广东作为改革先锋的角色,中国交通报社很荣幸能参与其中。在交通运输部刘小明副部长和交通运输部运输服务司的指导支持下,双创大赛已经具备了全国影响力,将成为全行业践行“互联网+”战略的重要平台。在今年创业大赛的组织过程中,北京千方科技夏曙东董事长以及韩婧副总经理所带领的专业团队,为赛事组织做了大量卓有成效的工作,赛事组织水平和市场认可度明显提升。由评委会主席、交通运输部公路科学研究院总工程师王笑京所带领的复赛评委会,融合了交通、金融、媒体、管理等多元的学科背景,在两天紧张的评审中优中选强,为决赛选拔出高水准的二十强项目。
周伟在讲话中表示,围绕交通运输的“大众创业、万众创新”,不仅给许多人追逐梦想、成就人生的机会,也对交通运输、百姓生活乃至整个经济社会发展产生了重要的影响。双创大赛致力于有效推动传统运输企业发展理念和服务模式的提升,加快行业互联网等新兴技术应用的升级,构建天地合一的“互联网+运输+互联网”的垂直产业链,更好地促进人便于行、货畅其流,这是行业管理部门、行业主流媒体和地方政府共同的担当。李晓松受邀为参会人员作了北京智能交通创新发展模式的主题演讲,她梳理了北京交通从智能到智慧的发展历程,总结出值得相关管理部门和企业借鉴的发展经验。

交通运输部公路科学研究院总工程师王笑京
作为新闻发布会的重磅环节,评委会主席王笑京介绍了两天复赛的评审情况,公布了‘广东高速通’出行传媒服务平台、WinSea商城等二十强晋级名单。王笑京表示,今年创业大赛复赛呈现出几个特点:一是参赛团队覆盖全面,有很多初创团队,也有不少是已经获得了几轮融资的成熟企业,反映了创业大赛的吸引力和项目品质在提高;二是体现出鲜明的团队精神,参赛项目、评委在团队形象、现场互动、内容展示等方面都体现了高效的团队协作;三是复赛成果突出,涌现出多个评委会普遍看好的优质项目。


千方杯·互联网交通运输融合创业大赛全国20强
千方杯·互联网交通运输融合创业大赛十大最具投资价值奖获奖项目代表
提升市场导向、增加投资机构参与比重,是本次创业大赛复赛的一大亮点。创业大赛投资团团长、北大创投基金高级合伙人杨青公布了千方杯·中国互联网交通运输融合创业大赛十大“最具投资价值”项目名单,北京千方科技股份有限公司董事长夏曙东为十大“最具投资价值”项目颁奖。

在与媒体的互动中,创业大赛承办方、北京千方科技股份有限公司副总经理韩婧表示,千方科技作为智能交通领域的领军企业,很高兴能参与到本届大赛的组织工作中,希望可以加速优质项目与资本平台的对接,更好地助推其落地与市场化。同时,千方科技将与主办方致力于建立赛事持续发展机制,持续关注参赛项目中好项目、好创意的长远发展,为优质项目提供与更多优质平台和投资机构对接的机会。

据悉,创业大赛是2016 中国(小谷围)“互联网+交通运输”创新创业大赛的三大主要赛事之一。在复赛结束后,二十强项目将于12月11日赴广东进行决赛,并在12月12日参与颁奖盛典。